My Study Notes
  • 介绍
  • 数学
    • note
  • 介绍
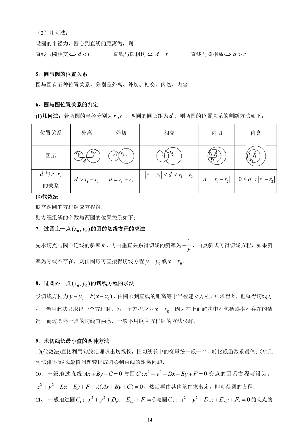
  • 数学
    • note
发现问题?欢迎反馈 → (opens in a new tab)在 GitHub 上编辑此页 →
数学
note

高中三年数学知识点归纳,新高考适用!

Hello Hello Hello Hello Hello Hello Hello Hello Hello Hello Hello Hello Hello Hello Hello Hello Hello Hello Hello Hello Hello Hello Hello Hello Hello Hello Hello Hello Hello Hello Hello Hello Hello Hello Hello Hello Hello Hello Hello Hello Hello Hello Hello Hello Hello Hello Hello
数学

MIT 2025 © Notes.